أبو‬ ‫نواس‬ ‫–‬ ‫السياحية‬ ‫–‬ ‫مقابل‬ ‫زرقاء‬ ‫اليمامة‬ 1 طرابلس - ليبيا

 00218-21-4844550 ‫‪‬‬ info@dif.gov.ly  ‫‪‬‬

عن الصندوق

  • 1: نبذة عن الصندوق

    تأسس صندوق ضمان أموال المودعين بهدف حماية حقوق المودعين وتعزيز الاستقرار في القطاع المصرفي ، يعمل الصندوق كجهة مستقلة تُدار وفق أطر الحوكمة الرشيدة ، ويُسهم في تقليل المخاطر المالية الناتجة عن تعثر المصارف أو تصفيتها.

  • 2: الرؤية

    أن يكون الصندوق نموذجاً رائداً في حماية أموال المودعين ، وداعماً للاستقرار المالي والتنمية الاقتصادية.

  • 3: الرسالة

    ‫توفير‬‫مظلة‬ ‫حماية‬ ‫قانونية‬ ‫ومالية‬ ‫للمودعين‬ ‫‪،‬‬ ‫وتعزيز‬ ‫الشفافية‬ ‫في‬ ‫النظام‬ ‫املصرفي‬ ‫‪،‬‬ ‫وضمان‬ ‫جاهزية‬ ‫الصندوق‬ ‫للتعامل‬ ‫مع‬ ‫أي‬ ‫طارئ‬ ‫قد‬ ‫يؤث‬ ‫ر‬‫في‬ ‫أموال‬ ‫املودعين‪.‬‬

  • 4: القيم

    1 الشفافية
    2 المصداقية‪
    3 الكفاءة‪
    ‬‬ 4 ‬‫الاستقلالية‪
    ‬‬ 5 المسؤولية

  • 5: ‫التأسيس‬

    تم تأسيس صندوق ضمان أموال المودعين وفقًا للقانون رقم (1) للعام 2005 بشأن المصارف، المعدل بالقانون رقم (46) للعام 2012، وصدر نظامه الأساسي بموجب قرار اللجنة الشعبية العامة (سابقًا) رقم 513 لسنة 2009، الصادر بتاريخ 07/11/2009، وقد باشر الصندوق مزاولة نشاطه في 01/03/2010، وذلك بهدف تمكين القطاع المصرفي في ليبيا من مواكبة التطورات الدولية في هذا المجال.

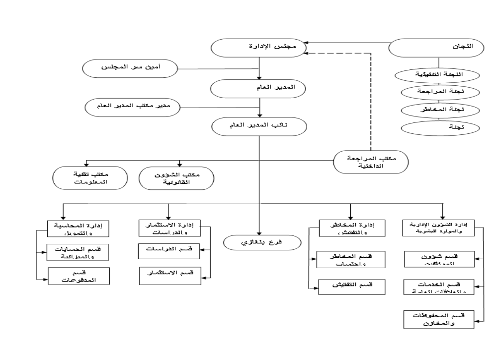
  • 6: ‫‫الهيكل‬ ‫التنظيمي‬

    ‫يعتمد‬‫ الصندوق‬ ‫هيكلاّ‬ ‫إدارياّ‬ ‫وتنظيمياّ‬ ‫يضمن‬ ‫كفاءة‬ ‫الأداء ‫‪،‬‬ ‫ويشمل‬ ‫‪:‬‬

‫مجلس الإدارة:‬

يُدار الصندوق بمجلس إدارة من سبعة أعضاء، يكون برئاسة نائب محافظ مصرف ليبيا المركزي، وعضوية كل من وكيل وزارة الاقتصاد، ووكيل وزارة المالية، ومدير إدارة الرقابة على المصارف والنقد، بالإضافة إلى ثلاثة أعضاء يعينهم مجلس إدارة مصرف ليبيا المركزي. ويتولى المجلس عدة مهام، أهمها رسم السياسات ووضع الاستراتيجيات، وإقرار الموازنة التقديرية السنوية، وكذلك إقرار خطة وسياسة الاستثمار لأموال الصندوق، واعتماد الهيكل التنظيمي والوصف الوظيفي، وإقرار سياسة الإفصاح والشفافية لنشر البيانات بشأن أعمال الصندوق، وغيرها من المهام.

السيد/ مرعي مفتاح البرعصي
السيد/ مرعي مفتاح البرعصي نائب المحافظ / رئيس مجلس الإدارة
السيد/ عبد المجيد محمد الماقوري
السيد/ عبد المجيد محمد الماقوري نائب رئيس مجلس الإدارة
السيد/ د. نبيل عبد الجليل أبو جناح
السيد/ د. نبيل عبد الجليل أبو جناح عضو مجلس الإدارة
السيد/ د. محمد عباس حسن
السيد/ د. محمد عباس حسن عضو مجلس الإدارة
السيد/ د سهيل عبد المطلوب بوشيحة
السيد/ د سهيل عبد المطلوب بوشيحة وكيل وزارة الاقتصاد والتجارة
عضو مجلس الإدارة
السيد / د. أبو العيد محمد العياش
السيد / د. أبو العيد محمد العياش آمين سر مجلس الإدارة

‫الإدارة‬ ‫التنفيذية‬:

‫للصندوق‬ ‫مدير‬ ‫عام‬ ‫ونائب‬ ‫مدير‬ ‫عام‬ ‫وهما‬ ‫مسؤو‫لان‬ ‫عن‬ ‫متابعة‬ ‫أعمال‬ ‫الصندوق‬ ‫من‬ ‫خلال‬ ‫مجموعة‬ ‫من‬ ‫اللإدارات‬

السيد/ ميلاد فرج الساحلي
السيد/ ميلاد فرج الساحلي المدير العام
السيد / علي نوري الشيباني
السيد / علي نوري الشيباني نائب المدير العام

الإدارات الفنية والمالية والقانونية وتتكون من :

1

إدارة الشؤون الإدارية والموارد البشرية

تتولى هذه الإدارة تنفيذ القوانين، واللوائح، والنظم، والقرارات الإدارية والموارد البشرية، والعلاقات العامة، والتدريب والخدمات.

2

إدارة المحاسبة والتمويل

تتولى متابعة كافة الأنشطة والعمليات المالية بالصندوق، من مسك الدفاتر المستندية والنظم المحاسبية، ومتابعة إعداد مشروع الموازنة التقديرية والحسابات الختامية للصندوق، والقيام بالعمليات المتعلقة بالموارد المالية والاحتياطيات.

3

إدارة المخاطر والتفتيش

تقوم بفحص سجلات المصارف الأعضاء بالصندوق التي تواجه مشاكل وفقاً للبيانات المالية المنشورة للمصارف، وإجراء التحليل المالي للبيانات المنشورة ومتابعة المؤشرات الاقتصادية، وعلى وجه الخصوص ما يتعلق بالودائع والسيولة والاحتياطيات، وتقارير رأس المال، الائتمان وأوضاع المخاطر بالمصارف، ونشاط الأوراق المالية.

4

إدارة الدراسات والاستثمار

تتولى إدارة الدراسات والاستثمار، إعداد الدراسات والبحوث حول الأنشطة ذات العلاقة بمهام الصندوق، كما تقوم بإدارة استثمارات أموال الصندوق ومتابعة عوائدها التي يتم استخدامها في دعم احتياطيات الصندوق.
كما أن الصندوق لا يقوم بتوزيع الأرباح التي يتم تحقيقها من أدوات الاستثمار المتاحة، وذلك وفقاً لأحكام النظام الأساسي والقرارات الصادرة عن مجلس الإدارة.

5

مكتب المراجعة الداخلية

يختص بإجراء التدقيق والمراجعة للعمليات التي تتم في الصندوق، وفحص السجلات والوثائق والكشوفات والمستندات وغيرها، بما يحقق درجة عالية من الثقة حول صحة ودقة تنفيذ تلك المعلومات.

6

مكتب الشؤون القانونية

يتولى المكتب إبداء الرأي والاستشارات القانونية حول الموضوعات التي تُعرض عليه، كما يقوم بمتابعة وإنجاز كافة الإجراءات القانونية للأعمال والقضايا القانونية بالصندوق، وإعداد وتحرير القرارات الصادرة عن مجلس الإدارة والمدير العام وغيرها من المهام.

7

مكتب تقنية المعلومات

يختص مكتب تقنية المعلومات بإدارة وتشغيل ومراقبة المنظومات التقنية المعتمدة، والإشراف على شبكات وبرمجيات الصندوق وجميع الأجهزة والأنظمة المرتبطة بتكنولوجيا المعلومات، واتخاذ ما يلزم من إجراءات تشغيلية وفنية لضمان استمرارية العمل وسلامة وكفاءة الخدمات التقنية

  • 7. الملامح الرئيسية للصندوق

    تم وضع الملامح الرئيسية للصندوق ضمن إطار قانوني شامل يوضح المهام والأدوار المكلف بها، والصلاحيات المسؤول عنها والإجراءات التي يقوم بها لتحقيق الهدف الأساسي الذي أنشئ من أجله، وفقًا لما تضمنه النظام الأساسي للصندوق بخصوص العضوية والشروط الخاصة بالضمان والتغطية.

  • – ضمان الودائع

    يعتبر الصندوق مسؤولًا قانونًا عن ضمان أموال المودعين لدى المصارف الأعضاء بالصندوق، ويتولى دفع مبالغ الضمان للمودعين في حال تصفية أي مصرف بقرار من المصرف المركزي، بحيث يصبح الصندوق ملزمًا بدفع مبالغ الضمان من احتياطياته بصفته وكيلًا عن المودعين وفقًا لأحكام النظام الأساسي للصندوق.
    وقد تم تنظيم آلية الضمان وسقف الضمان ونطاق التغطية كما يلي:

1. العضوية:

العضوية بصندوق ضمان أموال المودعين إلزامية لجميع المصارف والمؤسسات المرخص لها بقبول الودائع في ليبيا.

2. سقف الضمان:

يتولى صندوق ضمان أموال المودعين تعويض المودعين في حال تعرض أحد المصارف الأعضاء بالصندوق للإفلاس أو التصفية وذلك وفقًا للأسقف المحددة بالنظام الأساسي وعلى النحو التالي:
أ- كامل قيمة الوديعة، إذا كانت بمقدار 10,000 عشرة آلاف دينار أو أقل.
ب- نصف قيمة الوديعة، عما يزيد على 10,000 عشرة آلاف دينار ولا يتجاوز مائة ألف دينار.
ت- ربع قيمة الوديعة، عما يزيد على 100 ألف دينار، ولا يتجاوز 400 ألف دينار.
ث- ثمن قيمة الوديعة، عما يزيد على 400 ألف دينار ولا يتجاوز مليون دينار.
ج- عشر قيمة الوديعة، عما يزيد على مليون دينار على أن يكون الحد الأقصى للضمان 250 ألف دينار.

3. نطاق التعويض:

يقتصر الضمان الذي يقدمه الصندوق على الودائع المصرفية المضمونة لدى المصارف الأعضاء وذلك على النحو التالي:

أ- الودائع المضمونة:

المصارف التجارية:

  • ودائع تحت الطلب (الحسابات الجارية).
  • ودائع التوفير (ودائع ادخار).
  • الودائع الزمنية (ودائع لأجل).

المصارف الإسلامية:

ودائع تحت الطلب (الحسابات الجارية).

ب- الودائع غير المضمونة:

  • الودائع بالعملات الأجنبية.
  • حسابات الاستثمار بالمصارف الإسلامية.
  • أية مبالغ وضعها الشخص تأميناً لقروض أو تسهيلات مصرفية (التأمينات النقدية) حصل عليها شخص آخر إذا كان رصيد دائن من تلك المبالغ بعد سداد الالتزامات التي وضعت ضماناً لهذه القروض.

4. عملة التعويض:

يضمن الصندوق في الوقت الحاضر المبالغ المودعة بالدينار الليبي فقط.

  • – إدارة الاحتياطي:

    حتى يتمكن الصندوق من القيام بمهامه القانونية، وفقاً لنظامه الأساسي، بكفاءة وفعالية، وتأمين الحماية الكاملة لغالبية المودعين لدى المصارف الأعضاء، فإنه يتوجب عليه تكوين احتياطيات محددة تُقدر بنسبة (3%) من مجموع الودائع الخاضعة لأحكام النظام الأساسي، وذلك لاستخدامها في تعويض المودعين في حال تعرض المصرف للإفلاس أو التصفية. وتتكون هذه الاحتياطيات من رسوم الاشتراكات السنوية التي يتم تحصيلها من المصارف الأعضاء.

  • – متابعة أداء المصارف الأعضاء:

    في إطار تأكيد المشرع الليبي على ضرورة وأهمية قياس مخاطر القطاع المصرفي، وللمحافظة على سلامة أنشطة إدارة المخاطر والتقنين، ليمكن الصندوق من خلالها تحديد والتنبؤ بدرجة المخاطر التي تتعرض لها المصارف (مخاطر الائتمان، مخاطر السوق، مخاطر التشغيل)، ليتمكن من الاستعداد المبكر لمواجهة أي من حالات التعثر في أي مصرف من المصارف الأعضاء أو إعلان إفلاسه وتصفيته.

    ويتولى الصندوق هذه المهمة من خلال الرقابة الميدانية والمكتبية التي يقوم بها على أعضاء الصندوق وفقاً لنظامه الأساسي، ولضمان جاهزية إدارة عملية التعويض بكفاءة وفعالية كما تتطلب الأمر ذلك، والتعاون والتنسيق مع المشاركين في شبكة الأمان المالي بالدولة.

  • – رسوم الاشتراك:

    يترتب على المصرف العضو دفع رسم اشتراك سنوي بنسبة واحد بالألف (0.001) من مجموع خصومه الايداعية الخاضعة لأحكام النظام الأساسي للصندوق‫‪،‬‬ وبما لا يتجاوز عشرون مليون (20,000,000) دينار ولا يقل عن مائتان وخمسون ألف (250,000) دينار‫‪،‬‬ كما يجوز تعديل نسبة رسم الاشتراك السنوي وتغيير قواعد احتسابه وفقاً لما يحدده مجلس إدارة مصرف ليبيا المركزي، ويتم مراجعتها وتعديلها عند الحاجة من ذات الجهة‫‪،‬‬ ويُعتمد في احتساب نسبة الاشتراك السنوي بمجموع قيمة الخصوم الايداعية الخاضعة للضمان لدى المصرف العضو في نهاية شهر ديسمبر من السنة المالية السابقة.